“淋巴结”这个词对于大多数人来说,既熟悉又陌生。大家或多或少会听过它的名字,但“淋巴结”具体怎么回事,为什么会肿大?是不是癌症信号?哪个位置更危险?今天咱们就来说说“淋巴结”的那些事。

一个健康人的体内大约有一百亿个淋巴细胞在活动,淋巴细胞分为T淋巴细胞和B淋巴细胞。两者都来自于骨髓。T细胞形成于胸腺,它的主要功能是吞噬外来侵袭物。而B细胞最重要的功能是生产各种各样的抗体,就像队伍里面的武器,以便让我们抵御外来的入侵物。
正常情况下,我们有可能摸到浅表性淋巴结,但往往很小,直径多在0.5cm以内,表面光滑、柔软,亦无压痛,是人体免疫系统的安全检查站。当机体受外来抗原刺激后,信息传递给淋巴结,检查站开始工作,造成淋巴结肿大。

淋巴结因内部细胞增生或肿瘤细胞浸润而体积增大的现象,是临床常见的体征。淋巴结肿大可见于任何年龄段人群,可见于多种疾病,有良性,亦有恶性。临床上,引起淋巴结肿大的原因主要有以下类型:

绝大多数浅表淋巴结肿大仍以非特异性急/慢性炎症、反应性增生和特异性感染为主。其中,以头颈部器官的非特异性感染(如感冒、上呼吸道感染等)引起的引流区淋巴结反应性增生最为常见。一般来说,肿瘤引起的淋巴结肿大只占少数,多数与炎症相关。因此,当发现淋巴结肿大时切莫过于惊慌,可找专科医生及时就医。
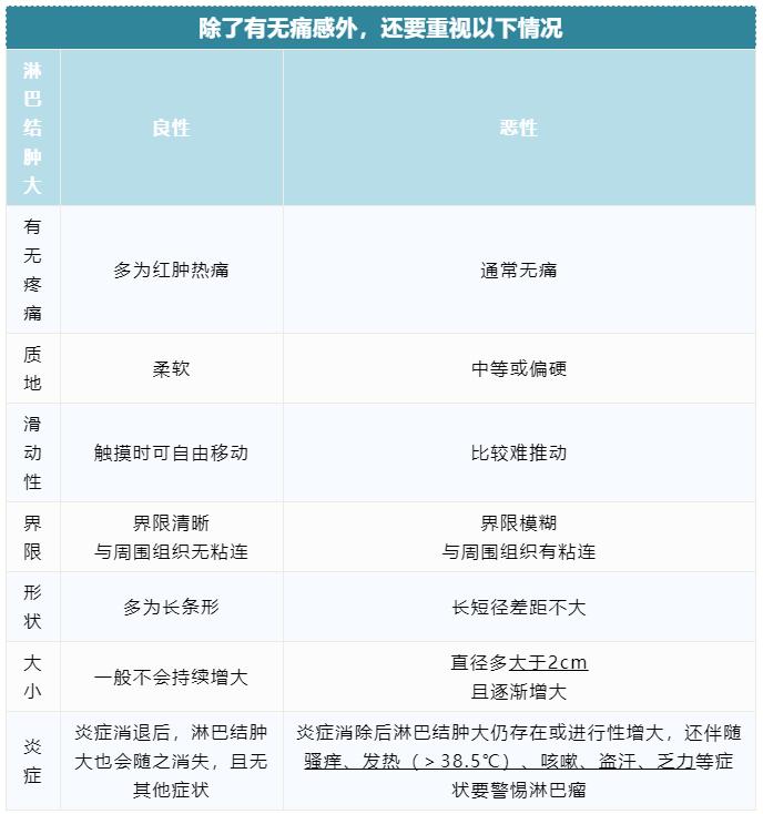
淋巴肿大,疼比不疼强
在我们的常识里,没有疼痛是好现象,但在淋巴结肿大这个事上,疼比不疼好。当身体局部发生炎症或病变时,细菌、毒素等可经淋巴管扩散到淋巴结。为阻止病变扩散,淋巴结内的淋巴细胞会迅速增殖,导致肿大。
一般来讲,淋巴结肿大伴有明显疼痛,或摸起来活动度比较好时,大多是临近组织或淋巴结自身,发生了急性炎症。此时,淋巴结只是在短期内长大,随着炎症好转,会逐渐变小。
如果淋巴结肿大不伴疼痛,活动度差,应警惕恶性病变的可能,尽早到医院就诊。

不同部位的淋巴结肿大提醒身体异常:GO
腋下:常见原因是乳房、上肢、肩背部出现炎症。若淋巴结发生肿大的同时存在乳房肿块,伴有乳房胀痛、皮肤褶皱或乳头溢液等症状,要警惕是乳腺癌;

腹股沟:多由于下肢、下腹部、外阴部炎症或泌尿生殖系统肿瘤引起。腹股沟是淋巴结分布较为密集的区域,肾脏、膀胱、子宫等泌尿、生殖系统发生肿瘤时,可能会发生腹股沟淋巴结转移;

锁骨:锁骨上淋巴结较为表浅,肿瘤细胞沿淋巴循环转移到此处时很容易被发现。左侧锁骨上淋巴结肿大,多见于胃癌、肝癌的淋巴结转移;右侧锁骨上淋巴结肿大,可见于支气管肺癌、食道癌的淋巴结转移;

颌下:多与口腔、面颊部炎症相关,在鼻、咽扁桃体等上呼吸道细菌感染以及结核、白喉、猩红热等疾病;

耳前:常由眼睑、面颊、耳颞部发炎引起;

枕部:多见于头皮疾病,也可见于风疹、麻疹等疾病;

腘窝:多由足部或小腿部位的皮肤炎症引起。

相比而言,腋下、腹股沟、锁骨这些部位发生淋巴结肿大更加危险,要引起注意。建议出现相关症状时及时就诊,以免耽误病情。
如何才能保护淋巴结?
远离有害化学物质:尽量避免接触杀虫剂、除草剂;不要频繁染发;房屋装修后应充分通风再入住。
预防慢性感染:某些细菌、病毒感染是淋巴结异常的危险因素,如幽门螺杆菌、EB病毒、乙肝病毒等,要注意预防。
保持愉快心情,劳逸结合:不良情绪会影响多巴胺的分泌,使免疫细胞活跃度降低,生活中要学会缓解压力,保持心情愉悦。
坚持锻炼,规律作息:睡眠过程中人体的免疫系统较为活跃,血液中的免疫细胞数量明显上升,有利于杀灭病菌、修复损伤。同时建议每周3-5次,每次不少于30分钟的有氧运动。
避免接触辐射:长时间接触辐射容易诱发淋巴瘤,生活中要避免接触辐射源。
不吸烟不喝酒,避免高脂饮食:吸烟、高脂饮食也会给淋巴带来负担,建议每天吃够一斤蔬菜、半斤水果。